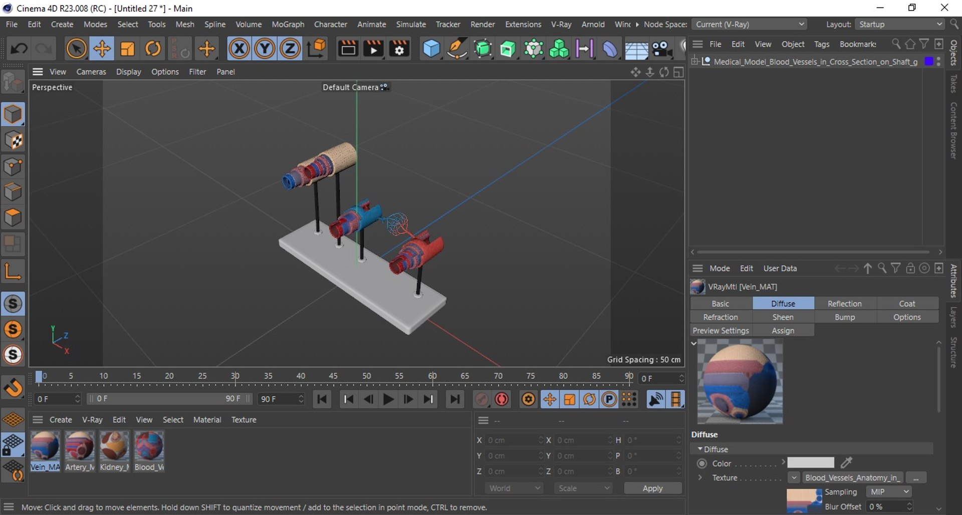
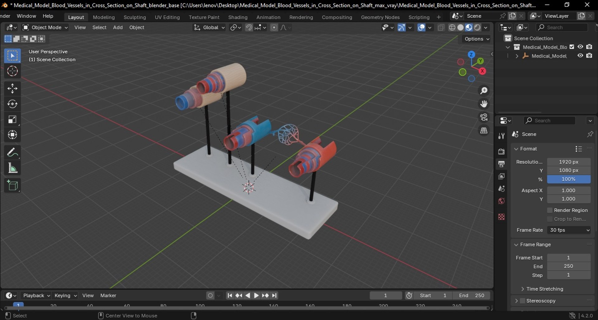
Medical Model Blood Vessels in Cross Section on Shaft

$49

Standard License | Upgrade License
Formats (12)
Free file format Conversions available
Native | 3ds Max 2020 | V-Ray 4.3
Cinema 4D R23 | Arnold
Cinema 4D R23 | V-Ray 5.2
3ds Max 2020 | Arnold
3ds Max 2020 | Corona 7
Maya 2018 | Arnold
Maya 2018 | V-Ray 4.3
3D Studio
Blender
FBX
Maya
OBJ
Specifications
Publish Date April 11, 2025
Product ID 2390614
Polygons 13,501
Vertices 13,485
Polygonal Quads/Tris Geometry
Textures
Materials
UV Mapped
Non-overlapping Unwrapped UVs
PBR
TurboSquid Exclusive
member avatar
3d_molier International
85932 Products | Contributor Since 2015
Have questions? Chat with us now.

Description

Medical Model Blood Vessels in Cross Section on Shaft is a three-dimensional model of medical artery demonstration with stent placement, showcasing a cross-section of human arteries.

The anatomical model of blood vessels in section is designed to illustrate the structural layers of veins and arteries. It depicts the tunica intima, tunica media, and tunica externa, helping to explain circulation and vascular health. Used in education and medical training, it enhances the understanding of cardiovascular anatomy, blood flow, and related diseases.

For medical education, medical presentations, essential medicine teaching tools, doctor-patient consultation props, academic research, hospital equipment displays, cardiovascular studies, healthcare training, and anatomical demonstrations.


Medical Model Blood Vessels in Cross Section on Shaft is a high quality, photo real 3d model that will enhance detail and realism to any of your rendering projects. The model has a fully textured, detailed design that allows for close-up renders, and was originally modeled in 3ds Max 2020 and rendered with V-Ray. Renders have no postprocessing!

Hope you like it!

*****
Features:
- High quality polygonal model, has real dimensions. Easy to merge into your scene.
- Units: cm
- The model was created with the optimal number of polygons. (The Meshsmooth modifier is assigned to the original mesh. Easy to increase mesh resolution if necessary.)
- All the objects come with complete UVs
All textures and materials are included and mapped. (All colors can be easily modified.)
- All objects are logically named and grouped for ease of objects selection and scene management.
- No part-name confusion when importing several models into a scene.
- No cleaning up necessary (Model does not include any backgrounds or scenes used in preview images.) - just drop model into your scene.
- No special plugin needed to open scene.
- PBR Materials

*****
File Formats:
- 3ds Max
- Cinema 4D
- Maya
- Blender
- OBJ, 3DS, FBX
*****

Textures Formats:
- 5 png (4096x4096)
- 12 png (8192x8192)

Models IDs used in this product:
- 2343673

*****
3d Molier International is a team of 3D artists with over a 15 years of experience. The company participated in various projects allowing us to learn our clients needs. Every model we build goes through thorough Quality assessment both visual and technical to make sure the assets look realistic and the models are of the best quality, which you can tell by looking at the renders - none of the has any postprocessing.

We produce 3D models. This is our main activity. Our goal is to create a 3D copy of all objects on the world.
Buy 3D models from professionals!
Also check out our other models, just click on our user name to see complete gallery.
(c) 3d_molier International - 2025

Select Enhanced License

  • $10,000 in Legal Protection (Indemnification)
  • Uncapped Legal Protection (Indemnification)
  • Waiver from injunctive relief
  • Assignable model rights
  • $1,000,000 in Legal Protection (Indemnification)
  • Waiver from injunctive relief
  • Assignable model rights
  • $250,000 in Legal Protection (Indemnification)
  • Assignable model rights
Read more about enhanced license tiers, or contact us at enterprise@turbosquid.com. Already a Shutterstock Enterprise Customer? Contact your Shutterstock Sales Support Agent to talk about adding 3D.

About Conversion Requests

To submit a conversion request for a purchased asset, please complete our Conversion Request Form.

If you have not yet purchased a model, please review our Documentation about Conversions to learn about what limitations you may encounter with a conversion.

For any additional questions about a model’s suitability for conversion, please contact TurboSquid Support.

Loading...